Listen to group messages
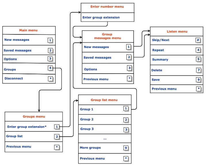
The following diagram shows how to listen to group messages from the telephone user interface.
If you do not know the full phone number or extension of the group that you want to call, you can search for it in the Directory of groups menu. The directory lists up to eight groups. If you belong to more than eight groups, press 9 to hear their names.
Note: You must have an extension to access the Groups menu.
For more information about the Options selection, see Set options.
Note: Genesys Cloud does not support . If your company uses DID for group mailboxes, do not enter the group’s DID extension in the Groups menu. Instead, enter 2 to hear the list of groups. Then enter the number for the group from that list.
[NEXT] Was this article helpful?
Get user feedback about articles.